General Electrical & Lighting Related Topics Ask here for electrical, wiring, and lighting info for your rig that could apply to all years

1990 Toyota Pickup Dash electrical Gremlins

Thread Tools
 
Search this Thread
 
Old Feb 6, 2021 | 12:38 AM
  #1  
Terryyota's Avatar
Thread Starter
Registered User
 
Joined: Feb 2021
Posts: 2
Likes: 0
1990 Toyota Pickup Dash electrical Gremlins

Hi guys, long time follower first time poster.
I have a 1990 third Gen pickup, when I got the truck shortly after the 3. 0 passed away and i/we thru in a 3.4 and 5speed trans. The Swap was installed and has functioned for 6 years now.

Let's back up, About a year ago I had a buddy tell me when he saw me at night that my tail lights were out,no running lights. I didn't notice because everything in the cab was functioning perfect all dash lights, dome, signals, brakes worked fine that I knew of. (I want to add, I've also found that the high beams only work when I pull to flash them and not stay on when you push the arm in)

So fast forward to now... I'm no 12v expert.
I started hunting for the issue, checked all fuses in drivers kick panel(I used a multimeter making sure the fuses had resistance on ohms)I also checked the fuse box under the hood and couldn't find a blown fuse.
I started checking/tracing the lighting circuit visually, and found some issues in the back where my trailer harness was installed almost a decade ago now. A connection or 2 had been ripped apart and just hanging out back there along for the ride.The wiring harness out back was in terrible shape at this point and the trailer harness had corroded it all quite badly. So I decided to cut all the trailer harness out and rewire it all and put it all back to factory.

Since I couldn't find a blown fuse or issue I was still scratching my head, I read a post on here about testing the combo switch circuit in the column.
I was able to identify the wire in the connection in the column for the running lights, I grounded it and they came back on!
I decided to tie in here and ground it to the neg on the batt and the switch worked again. I was happy thought I got it, figured I could live with this.

Put truck back together, everything seemed happy, I took it for a rip, about ten minutes down the road and then all off a sudden my dash lights go poof and go out,First time ever. The only thing out right now are the dash light and the light on the fan motor control switch.

So now, I'm trying to get dash lights functional. Found a great walk thru on here for running lights and dash lights,found they are both on tail fuse.
Ive found voltage at the tail light fuse on both sides, then tested at the rheostat and found that there wasn't 12 volts where it was supposed to be on the green wire, I circled the spot.

I figured maybe there was a break between the taillight fuse and rheostat so I started hunting, I removed my fuse box and found this


This is the plug that's behind the fuse panel in the driver's side kick panel. The 4th wire looks like it got very hot, I'd guess it's old because looks rusty.

I am now trying to figure next steps, Luckily all my rear lights are working properly 3.4 works.
Do I burn it, source a new harness, trace the wire and replace it? Partout? Lol


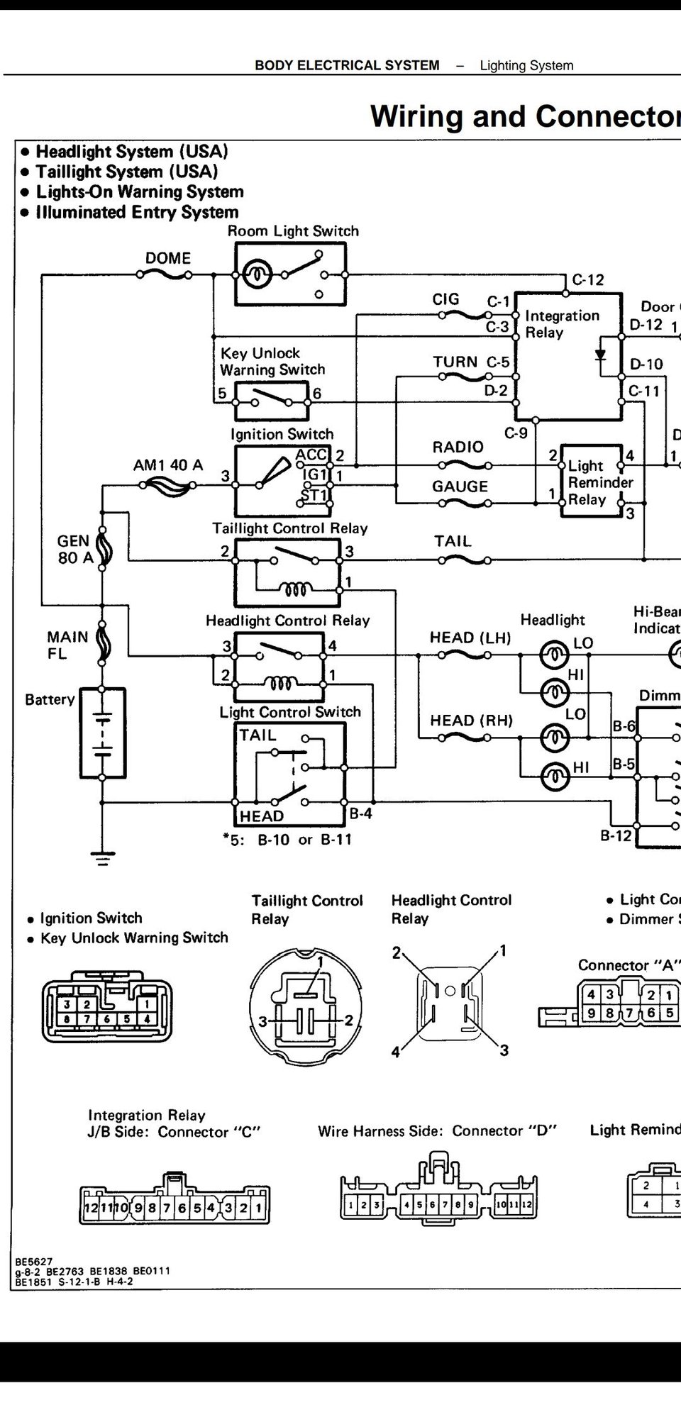
I think I'm looking at connector D?
Think my wire is D4? Going to my head light control relay?


Lol
I'm no 12 electrician, I've learned alot, tried taking your guys advice using schematics and proper testing tools.

Was this burnt wire D4 the reason why my running lights circuit originally failed?could the trailer harness create this headache?

Sorry for such a long post, hasn't been easy.

Last edited by Terryyota; Feb 6, 2021 at 02:02 AM.
Reply
Old Feb 7, 2021 | 11:39 AM
  #2  
2ToyGuy's Avatar
Registered User
20 Year Member
Liked
Loved
Community Favorite
 
Joined: Jul 2005
Posts: 2,345
Likes: 656
From: Chiloquin, OR
could the trailer harness create this headache?
Absofreakinlutely!!! No question. Beyond a doubt. etc. I'm trying, in my subtle way, to say YES!
Especially with a couple bare wires hanging out. What if a gust of air made one, or both of them, touch ground? Bzzzzt!

I'm glad you pulled that trailer pigtail and restored it all to factory.

If, however, that burnt wire going to the drivers fuse panel is for the headlights, it's NOT related to the trailer pigtail. Something else cooked that wire. I would replace it immediately. A bare wire like that, that touches ground, could give you a real problem. Just because it looks old and corroded, doesn't mean the damage is old. Wires get all kinds of weird discoloration on them when they cook like that, especially when the insulation burns off that way.
Read the book. It has how to on removing a pin from a plug like that. You'll need a new pin for the new wire you put in. Putting the new pin in, after you crimp the wire into it, is easy. Push it in until it locks. Not hard to figure out
Check the net in general, or McMaster-Carr catalog for pins to fit that plug. You may need to measure how big it is, to be able to get a new one. You'll get pins in packages of like 20-50.

Having gone through all that, Did you check the contacts in the switch in your steering column? They're right out in the open. They can build up corrosion on the contacts, especially for a relatively high current application like this. Quite often, you can get rid of the corrosion build up with a dental pick, or similar. Once the worst of it is gone, use a piece of super fine grit sandpaper to get them nice and bright and shiny. You might want to give the switch a check out. It might be well worth it.

Good luck!
Pat☺
Reply
Old Feb 7, 2021 | 01:46 PM
  #3  
Terryyota's Avatar
Thread Starter
Registered User
 
Joined: Feb 2021
Posts: 2
Likes: 0
Originally Posted by 2ToyGuy
Absofreakinlutely!!! No question. Beyond a doubt. etc. I'm trying, in my subtle way, to say YES!
Especially with a couple bare wires hanging out. What if a gust of air made one, or both of them, touch ground? Bzzzzt!

I'm glad you pulled that trailer pigtail and restored it all to factory.

If, however, that burnt wire going to the drivers fuse panel is for the headlights, it's NOT related to the trailer pigtail. Something else cooked that wire. I would replace it immediately. A bare wire like that, that touches ground, could give you a real problem. Just because it looks old and corroded, doesn't mean the damage is old. Wires get all kinds of weird discoloration on them when they cook like that, especially when the insulation burns off that way.
Read the book. It has how to on removing a pin from a plug like that. You'll need a new pin for the new wire you put in. Putting the new pin in, after you crimp the wire into it, is easy. Push it in until it locks. Not hard to figure out
Check the net in general, or McMaster-Carr catalog for pins to fit that plug. You may need to measure how big it is, to be able to get a new one. You'll get pins in packages of like 20-50.

Having gone through all that, Did you check the contacts in the switch in your steering column? They're right out in the open. They can build up corrosion on the contacts, especially for a relatively high current application like this. Quite often, you can get rid of the corrosion build up with a dental pick, or similar. Once the worst of it is gone, use a piece of super fine grit sandpaper to get them nice and bright and shiny. You might want to give the switch a check out. It might be well worth it.

Good luck!
Pat☺

Thanks for the reply Pat,ya Im trying to repair the melted wire. I Have it depinned and it only melted about 6 inches, for the life of me I'm having trouble identifying the wire.

It was black with orange stripe with single gray traces. D4 in the clip,any chance you or someone could help me identify it so I can physically trace it to make sure its all good.

Thanks!!
​​​​​
Reply
Old Feb 8, 2021 | 11:21 AM
  #4  
2ToyGuy's Avatar
Registered User
20 Year Member
Liked
Loved
Community Favorite
 
Joined: Jul 2005
Posts: 2,345
Likes: 656
From: Chiloquin, OR
Might it possibly have been Black with RED, not orange? The wires can fade a bit over time. They also, sometimes, will change the wire colors from the FSM, in the middle of the year, or heck, even over a couple of months IN a year.
If so, it may well be the wire from the 10A RH headlight fuse to, you guessed it, the RH headlight.
Best thing to do, IMO, for what it's worth, is to start stripping that particular wire out of the wiring harness, and following it wherever it goes. This will also let you find out where it has melted the insulation, if anywhere, off of other wires. And perhaps, just perhaps, will let you find out where that wire wore against a ground point. If anywhere.
Worth a look. Better than stripping the entire wiring harness out. It's just ONE wire, hopefully, after all.

All that's just my opinion. A single, burnt, wire is well worth the effort of stripping it out of it's wire bundles. Of course, if somewhere along the line it smoked a bunch of other wires, you've got a job of work ahead of you, but still less than replacing the entire harness.
Be ready to do a bunch of crimping in of new wire(s). Get a set of crimps, or also called butt splices, a GOOD crimper, and a goodly length of meltwall, or FIT300, heatshrink to protect any crimp(s) you might have to make.
You can also, if you're decent at it, solder wires together, rather than crimping them together. Again, though, always, ALWAYS protect with heatshrink. It will save you a LOT of heartache tracking gremlins down in the future.

Whatever you decide to do, GOOD LUCK to you
Pat
Reply
Related Topics
Thread
Thread Starter
Forum
Replies
Last Post
muddmadness
General Electrical & Lighting Related Topics
20
Mar 25, 2014 07:53 PM
Actonranch
General Electrical & Lighting Related Topics
3
Apr 15, 2013 05:43 PM
C17loadclear
General Electrical & Lighting Related Topics
3
Dec 25, 2010 07:12 AM
mikelj
95.5-2004 Tacomas & 96-2002 4Runners
10
Feb 10, 2007 02:19 PM
dgangler
95.5-2004 Tacomas & 96-2002 4Runners
4
Apr 9, 2006 10:57 AM




All times are GMT -8. The time now is 02:01 PM.